
About Aashni + Co.
Aashni and Co. is a luxury multi-designer platform, specializing in Indian bridal, occasion, and contemporary wear from top designers like Sabyasachi, Manish Malhotra, and Anita Dongre. The boutique offers a curated collection blending traditional craftsmanship with modern elegance, catering to a global clientele seeking exquisite fashion for special occasions. Our app design reflects the brand's luxury while ensuring a seamless, intuitive shopping experience for customers worldwide.

Problem Statement
Aashni and Co. offers a seamless online shopping experience via its website but lacks a mobile app, limiting its ability to provide a personalized, high-end shopping experience in a mobile-first market.
Solution
Our research showed that a basic catalog wouldn't satisfy Aashni and Co.'s luxury clientele. We proposed an app with personalized features, analyzing user preferences to offer tailored, seamless recommendations.

User Persona

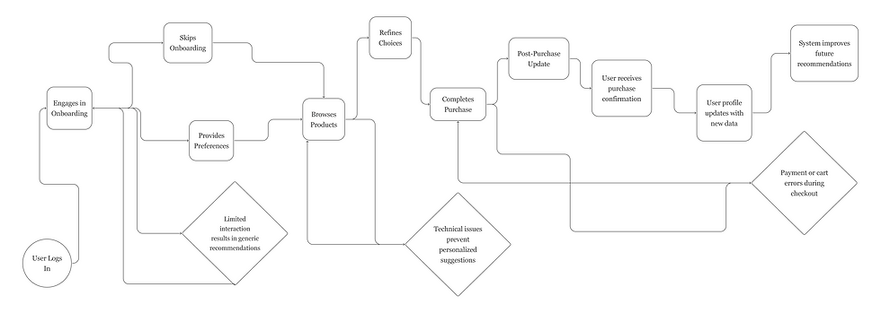
User Flow
User Analysis
Mood Board

Our icons feature a thin, minimal, and rounded style, reflecting Aashni and Co.'s luxurious, modern aesthetic for a seamless, elegant user experience.

The app uses Black and White for elegance, with Crimson Red, Emerald Green, and Persian Blue accents for a regal touch, balanced by sleek Greys.

We selected Rubik for bold headings and Montserrat for readable body text, creating a modern, cohesive look that matches the brand’s identity.
High-Fidelity Prototype
The high-fidelity frames for the Aashni and Co. app combine research, user insights, and design iterations. With a luxurious colour palette, minimalistic icons, modern fonts, and intuitive navigation. Each element has been meticulously designed and refined based on user testing feedback, ensuring an interactive and personalized digital experience for our target audience.
Low-Fidelity Wireframes








Interact with the Prototype